【この案件の応募は締め切りました】
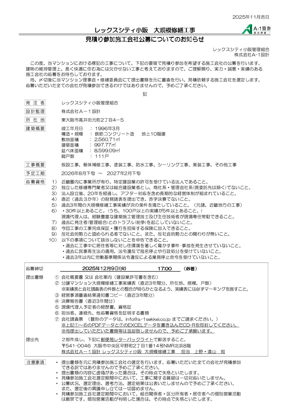
| 件名 | レックスシティ小阪 大規模修繕工事(大阪府東大阪市) |
| 発注者 | レックスシティ小阪管理組合 |
| 設計管理 | 株式会社 A-1設計 |
| 建物概要 | 鉄筋コンクリート造 地上10階建 |
| 内容 | 仮設工事、躯体補修工事、塗装工事、防水工事、シーリング工事、美装工事、その他工事 |
| 予定工期 | 2026年8月下旬 ~ 2027年2月下旬 |
| 応募資格 | 1) 近畿圏内に事業所が有り、特定建設業の許可を受けている法人であること。 2) 独立した修繕専門業者又は総合建設業者とし、商社系・管理会社系(現委託先は除く)でないこと。 3) 法人設立後、20年を経過し、アフター対応を含め長期的な経営体制が組まれていること。 4) 直近(過去3か年)の財務諸表を提出でき、赤字決算でないこと。 5) 過去3年間の大規模修繕工事実績が次の条件を満たしていること。(元請、近畿地方の工事) 6) ・30件以上あること。(うち、100戸以上の実績が5件以上あること。) 現場代理人は、経験豊富な建築施工管理技士及び主任技術者が現場専任常駐できること。 7) 過去に発注者(管理組合)とのトラブル(紛争)を起こしていないこと。 8) 今回工事の工事完成保証・履行を担保する保険に加入できること。 9)反社会的勢力と認められる者でないこと。また、反社会的勢力との関わりが無いこと。 10) 以下の事項について該当しないことを申告できること。 ・過去に工事中に居住者等に対し住環境を著しく脅かす事件・事故を発生させていないこと。・過去に民事再生法の適用、法令違反で指名停止や行政処分を受けていないこと。 ・過去3年以内に労働基準関係法令違反による業務停止命令を受けていないこと。 |
| 提出書類 | ① 会社概要書 又は 会社案内(建設業許可書を含む) ② 分譲マンション大規模修繕工事実績表(直近3年間分、所在地、規模、戸数) ※実績表と会社調査表の件数との整合が明らかとなるよう、実績表には必ずマーキングを施すこと。 ③ 経営事項審査結果通知書コピー(直近3年間分) ④ 決算報告書(直近3年間分) ⑤ 現場代理人予定者の経歴書、資格証 ⑥ 担当者、連絡先、他応募資格を証明する書類 ⑦ 会社調査票 (雛形のデータは、info@a-1sekkei.co.jp までご請求ください。) ※上記①~⑥のPDFデータと⑦のEXCELデータを書き込んだCD-Rを同封してください。 ※尚提出していただいた書類等は返却致しませんので、予めご了承願います。 |
| 応募締切 | 2025年12月10日(水) 17:00 必着 |
| 提出先 | 2部作成し、下記に郵便局レターパックライトで郵送すること。 〒541-0046 大阪市中央区平野町2丁目1番14号NMR北浜8階 株式会社A-1設計 レックスシティ小阪 大規模修繕工事 担当 上野・遠山 宛 |
