Newsお知らせ・公募情報

公募情報

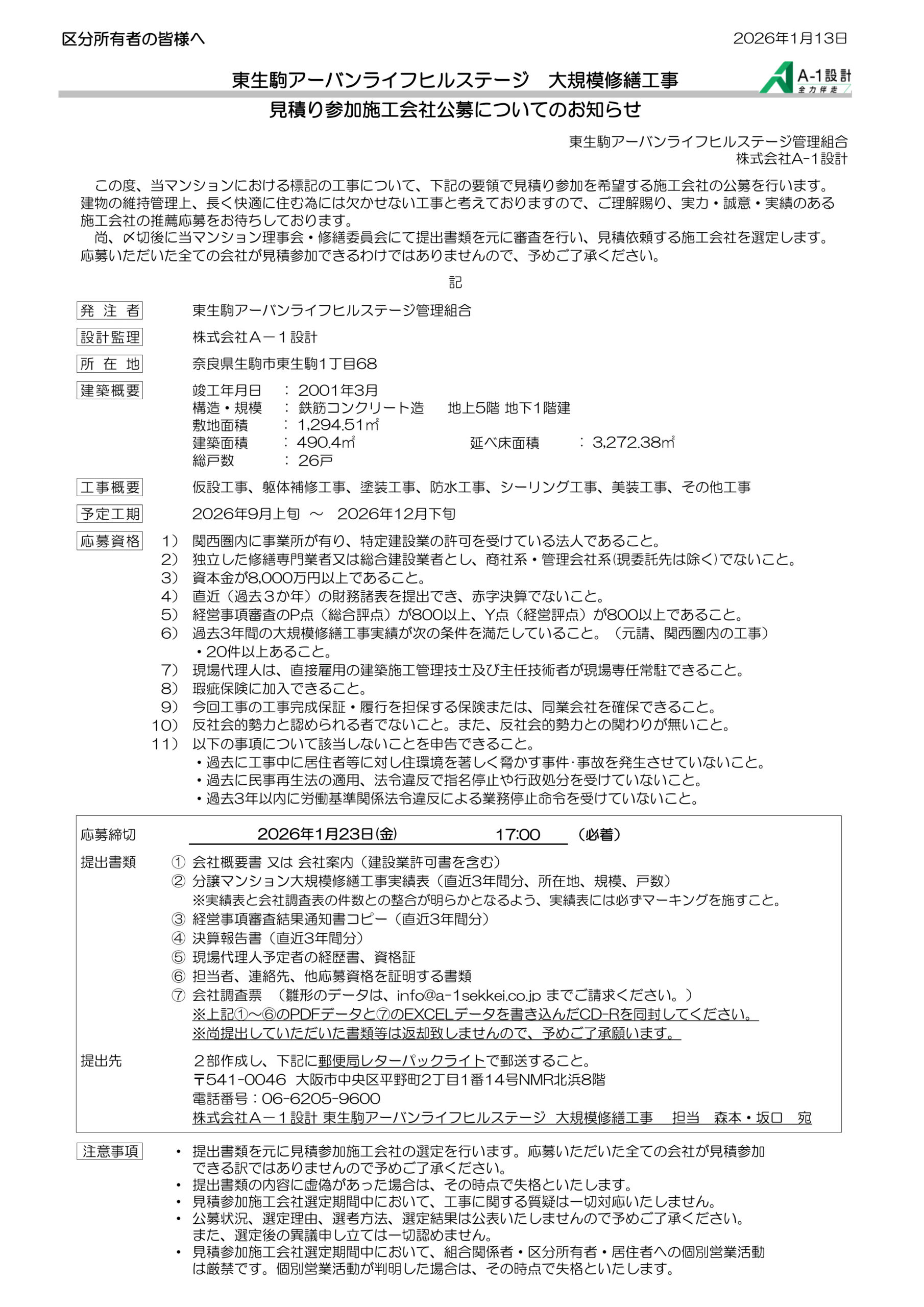
【奈良県生駒市】東生駒アーバンライフヒルステージ 施工業者募集

【この案件の応募は締め切りました】

件名 東生駒アーバンライフヒルステージ 大規模修繕工事(奈良県生駒市)
発注者 東生駒アーバンライフヒルステージ管理組合
設計管理 株式会社 A-1設計
建物概要 鉄筋コンクリート造   地上5階 地下1階建
内容 仮設工事、躯体補修工事、塗装工事、防水工事、シーリング工事、美装工事、その他工事
予定工期 2026年9月上旬 ~ 2026年12月下旬
応募資格 1)関西圏内に事業所が有り、特定建設業の許可を受けている法人であること。
2)独立した修繕専門業者又は総合建設業者とし、商社系・管理会社系(現委託先は除く)でないこと。
3)資本金が8,000万円以上であること。
4)直近(過去3か年)の財務諸表を提出でき、赤字決算でないこと。
5)経営事項審査のP点(総合評点)が800点以上、Y点(経営評点)が800点以上であること。
6)過去3年間の大規模修繕工事実績が次の条件を満たしていること。
・20件以上あること。
7)現場代理人は、直接雇用の建築施工管理技士及び主任技術者が現場専任常駐できること。8)瑕疵保険に加入できること。9)今回工事の工事完成保証・履行を担保する保険または、同業会社を確保できること。10)反社会的勢力と認められる者でないこと。また、反社会的勢力との関わりが無いこと。
11)以下の事項について該当しないことを申告できること。
・過去に工事中に居住者等に対し住環境を著しく脅かす事件・事故を発生させていないこと。・過去に民事再生法の適用、法令違反で指名停止や行政処分を受けていないこと。
・過去3年以内に労働基準関係法令違反による業務停止命令を受けていないこと。
提出書類 ①会社概要書 又は 会社案内(建設業許可書を含む)
②分譲マンション大規模修繕工事実績表(直近3年間分、所在地、規模、戸数)
※実績表と会社調査表の件数との整合が明らかとなるよう、実績表には必ずマーキングを施すこと。
③経営事項審査結果通知書コピー(直近3年間分)
④決算報告書(直近3年間分)
⑤現場代理人予定者の経歴書、資格証
⑥担当者、連絡先、他応募資格を証明する書類
⑦会社調査票 (雛形のデータは、info@a-1sekkei.co.jp までご請求ください。)
※上記①~⑥のPDFデータと⑦のEXCELデータを書き込んだCD-Rを同封してください。
※尚提出していただいた書類等は返却致しませんので、予めご了承願います。
応募締切 2026年1月23日(金) 17:00 必着
提出先 2部作成し、下記に郵便局レターパックライトで郵送すること。
〒541-0046 大阪市中央区平野町2丁目1番14号NMR北浜8階
株式会社A-1設計 東生駒アーバンライフヒルステージ 大規模修繕工事  担当 森本・坂口 宛
スクロールできます