Newsお知らせ・公募情報

公募情報

【岐阜県各務原市】シャトレ愛松各務原 施工業者募集

【この案件の応募は締め切りました】

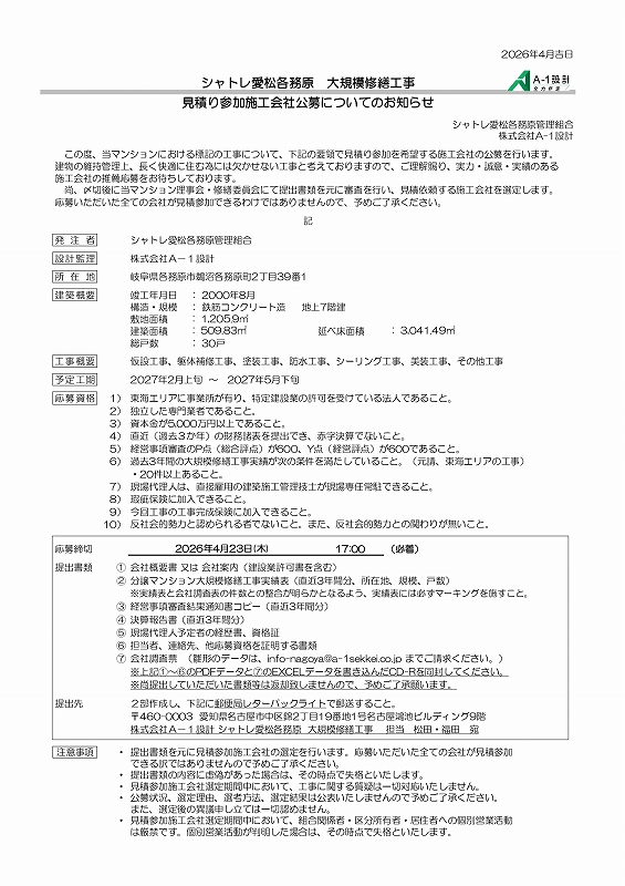
件名 シャトレ愛松各務原 大規模修繕工事(岐阜県各務原市)
発注者 シャトレ愛松各務原管理組合
設計管理 株式会社 A-1設計
建物概要 鉄筋コンクリート造   地上7階建
内容 仮設工事、躯体補修工事、塗装工事、防水工事、シーリング工事、美装工事、その他工事
予定工期 2027年2月上旬 ~ 2027年5月下旬
応募資格 1) 東海エリアに事業所が有り、特定建設業の許可を受けている法人であること。
2) 独立した専門業者であること。
3) 資本金が5,000万円以上であること。
4) 直近(過去3か年)の財務諸表を提出でき、赤字決算でないこと。
5) 経営事項審査のP点(総合評点)が600、Y点(経営評点)が600であること。
6) 過去3年間の大規模修繕工事実績が次の条件を満たしていること。(元請、東海エリアの工事)
・20件以上あること。
7) 現場代理人は、直接雇用の建築施工管理技士が現場専任常駐できること。
8) 瑕疵保険に加入できること。
9) 今回工事の工事完成保険に加入できること。10)反社会的勢力と認められる者でないこと。また、反社会的勢力との関わりが無いこと。
提出書類 ① 会社概要書 又は 会社案内(建設業許可書を含む)
② 分譲マンション大規模修繕工事実績表(直近3年間分、所在地、規模、戸数)
※実績表と会社調査表の件数との整合が明らかとなるよう、実績表には必ずマーキングを施すこと。
③ 経営事項審査結果通知書コピー(直近3年間分)
④ 決算報告書(直近3年間分)
⑤ 現場代理人予定者の経歴書、資格証
⑥ 担当者、連絡先、他応募資格を証明する書類
⑦ 会社調査票 (雛形のデータは、info-nagoya@a-1sekkei.co.jp までご請求ください。)
※上記①~⑥のPDFデータと⑦のEXCELデータを書き込んだCD-Rを同封してください。
※尚提出していただいた書類等は返却致しませんので、予めご了承願います。
応募締切 2026年4月23日(木) 17:00 必着
提出先 2部作成し、下記に郵便局レターパックライトで郵送すること。
〒460-0003 愛知県名古屋市中区錦2丁目19番地1号名古屋鴻池ビルディング9階
株式会社A-1設計 シャトレ愛松各務原 大規模修繕工事  担当 松田・福田 宛
スクロールできます