【この案件の応募は締め切りました】
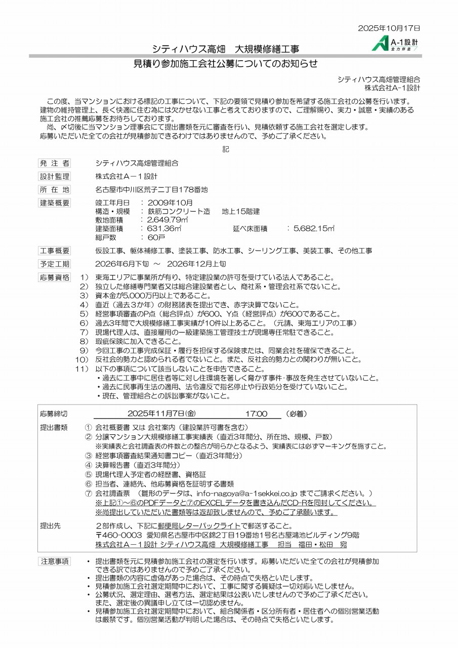
| 件名 | シティハウス高畑 大規模修繕工事(愛知県名古屋市) |
| 発注者 | シティハウス高畑管理組合 |
| 設計管理 | 株式会社 A-1設計 |
| 建物概要 | 鉄筋コンクリート造 地上15階建 |
| 内容 | 仮設工事、躯体補修工事、塗装工事、防水工事、シーリング工事、美装工事、その他工事 |
| 予定工期 | 2026年6月下旬 ~ 2026年12月上旬 |
| 応募資格 | 1) 東海エリアに事業所が有り、特定建設業の許可を受けている法人であること。 2) 独立した修繕専門業者又は総合建設業者とし、商社系・管理会社系でないこと。 3) 資本金が5,000万円以上であること。 4) 直近(過去3か年)の財務諸表を提出でき、赤字決算でないこと。 5) 経営事項審査のP点(総合評点)が600、Y点(経営評点)が600であること。 6) 過去3年間で大規模修繕工事実績が10件以上あること。(元請、東海エリアの工事) 7) 現場代理人は、直接雇用の一級建築施工管理技士が現場専任常駐できること。 8) 瑕疵保険に加入できること。 9) 今回工事の工事完成保証・履行を担保する保険または、同業会社を確保できること。 10)反社会的勢力と認められる者でないこと。また、反社会的勢力との関わりが無いこと。 11) 以下の事項について該当しないことを申告できること。 ・過去に工事中に居住者等に対し住環境を著しく脅かす事件・事故を発生させていないこと。・過去に民事再生法の適用、法令違反で指名停止や行政処分を受けていないこと。 ・現在、管理組合との訴訟事案がないこと。 |
| 提出書類 | ① 会社概要書 又は 会社案内(建設業許可書を含む) ② 分譲マンション大規模修繕工事実績表(直近3年間分、所在地、規模、戸数) ※実績表と会社調査表の件数との整合が明らかとなるよう、実績表には必ずマーキングを施すこと。 ③ 経営事項審査結果通知書コピー(直近3年間分) ④ 決算報告書(直近3年間分) ⑤ 現場代理人予定者の経歴書、資格証 ⑥ 担当者、連絡先、他応募資格を証明する書類 ⑦ 会社調査票 (雛形のデータは、info-nagoya@a-1sekkei.co.jp までご請求ください。) ※上記①~⑥のPDFデータと⑦のEXCELデータを書き込んだCD-Rを同封してください。 ※尚提出していただいた書類等は返却致しませんので、予めご了承願います。 |
| 応募締切 | 2025年11月7日(金) 17:00 必着 |
| 提出先 | 2部作成し、下記に郵便局レターパックライトで郵送すること。 〒460-0003 愛知県名古屋市中区錦2丁目19番地1号名古屋鴻池ビルディング9階 株式会社A-1設計 シティハウス高畑 大規模修繕工事 担当 福田・松田 宛 |
