【この案件の応募は締め切りました】
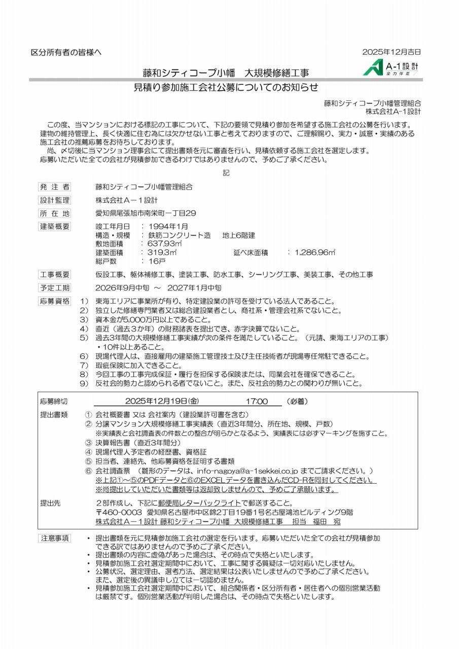
| 件名 | 藤和シティコープ小幡 大規模修繕工事(愛知県尾張旭市) |
| 発注者 | 藤和シティコープ小幡管理組合 |
| 設計管理 | 株式会社 A-1設計 |
| 建物概要 | 鉄筋コンクリート造 地上6階建 |
| 内容 | 仮設工事、躯体補修工事、塗装工事、防水工事、シーリング工事、美装工事、その他工事 |
| 予定工期 | 2026年9月中旬 ~ 2027年1月中旬 |
| 応募資格 | 1) 東海エリアに事業所が有り、特定建設業の許可を受けている法人であること。 2) 独立した修繕専門業者又は総合建設業者とし、商社系・管理会社系でないこと。 3) 資本金が5,000万円以上であること。 4) 直近(過去3か年)の財務諸表を提出でき、赤字決算でないこと。 5) 過去3年間の大規模修繕工事実績が次の条件を満たしていること。(元請、東海エリアの工事) ・10件以上あること。 6) 現場代理人は、直接雇用の建築施工管理技士及び主任技術者が現場専任常駐できること。 7) 瑕疵保険に加入できること。 8) 今回工事の工事完成保証・履行を担保する保険または、同業会社を確保できること。 9)反社会的勢力と認められる者でないこと。また、反社会的勢力との関わりが無いこと。 |
| 提出書類 | ① 会社概要書 又は 会社案内(建設業許可書を含む) ② 分譲マンション大規模修繕工事実績表(直近3年間分、所在地、規模、戸数) ※実績表と会社調査表の件数との整合が明らかとなるよう、実績表には必ずマーキングを施すこと。 ③ 決算報告書(直近3年間分) ④ 現場代理人予定者の経歴書、資格証 ⑤ 担当者、連絡先、他応募資格を証明する書類 ⑥ 会社調査票 (雛形のデータは、info-nagoya@a-1sekkei.co.jp までご請求ください。) ※上記①~⑤のPDFデータと⑥のEXCELデータを書き込んだCD-Rを同封してください。 ※尚提出していただいた書類等は返却致しませんので、予めご了承願います。 |
| 応募締切 | 2025年12月19日(金) 17:00 必着 |
| 提出先 | 2部作成し、下記に郵便局レターパックライトで郵送すること。 〒460-0003 愛知県名古屋市中区錦2丁目19番1号名古屋鴻池ビルディング9階 株式会社A-1設計 藤和シティコープ小幡 大規模修繕工事 担当 福田 宛 |
